Designing a Seamless Food Delivery Experience
Designed a user-centered food delivery app for urban professionals and families in Egypt — addressing market gaps in personalization, delivery speed, and user engagement from research through high-fidelity prototype.
2024

























Problem Statement
Users of food delivery apps in Egypt face high fees, inconsistent delivery times, and limited restaurant options in less urban areas. Urban professionals struggle with peak-hour delays, families seek better meal bundles, and poor customer service affects satisfaction. These issues impact user retention in a competitive market. Solving them presents an opportunity for a standout product.
Goals
To address the identified challenges, the project focused on achieving the following objectives:
- Implement advanced filtering options to enhance the user experience
- Reduce delivery times by optimizing logistics and local partnerships
- Increase user satisfaction through improved customer support and loyalty programs
Design Process
This case study follows the structured design thinking process—Empathize, Define, Ideate, Prototype, and Test—to create user-centered and impactful solutions.
Empathize
A mix of user research, stakeholder interviews, and competitive analysis uncovered key pain points and opportunities.
- Users struggle with high fees, inconsistent delivery, and limited options
- Stakeholders focused on market fit, revenue, logistics, and user retention
- Competitive analysis revealed gaps in delivery speed, affordability, and service quality















Define
Findings shaped a clear app structure, streamlined user flows, and intuitive prototypes. Focus areas included:
- Navigation: Simplified paths for quick access
- Engagement: Better visibility for discounts & rewards
- Tracking: Enhanced real-time updates for deliveries
A structured Information Architecture ensures effortless exploration, making the app seamless and user-friendly.

Ideate
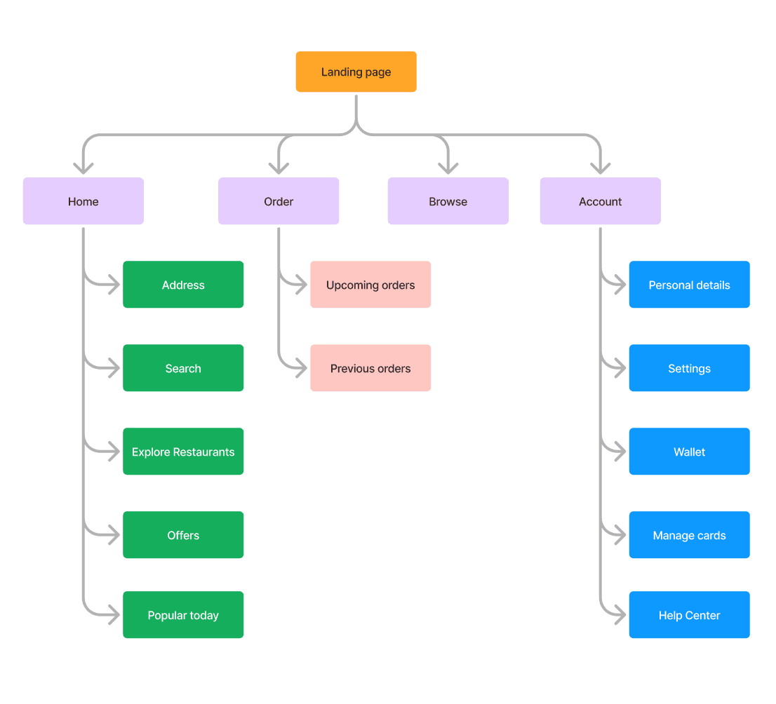
Information Architecture
A structured visual map streamlining Home, Order, Browse, and Account sections, ensuring easy navigation, quick access to key features, and a seamless user experience.

Prototype
Wireframes (Lo-fi/Mid-fi)
Early prototypes mapping user flows and core functionalities, laying the foundation for refining the experience and integrating competitive insights.


Visual Navigation: Intuitive categories and personalized recommendations

Seamless Ordering: Clear pricing, real-time address maps, and checkout suggestions

Effortless Discovery: Popular items, distance transparency, and visual menus

Delivery Confidence: Live tracking, driver contact, and precise time estimates
Key Learnings
- User-Centered Design: Intuitive navigation and personalization enhance satisfaction
- Visual Feedback: Clear visuals improve decision-making and usability
- Real-Time Updates: Tracking features reduce user anxiety
Next Steps
- Usability Testing: Gather feedback for refinement
- Feature Expansion: Add advanced filters (e.g., dietary preferences)
- Marketing Strategy: Highlight unique features for competitive edge
- Iteration: Continuously improve based on insights and trends